您所在的位置:
首页 /
交易信息
/
土地交易
/
成交公示
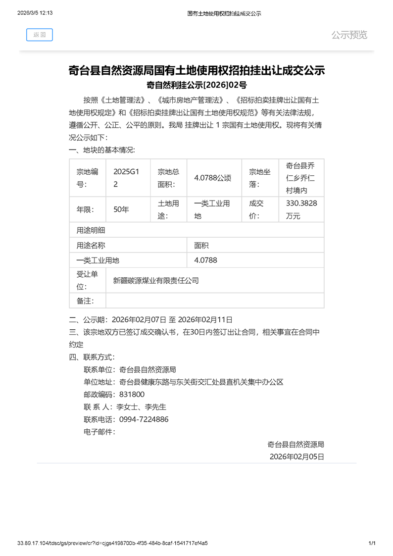
奇台县自然资源局国有土地使用权招拍挂出让成交公示(奇自然利挂公示[2026]02号)
作者:
信息来源:
发布时间:2026-03-05 17:39
浏览
次
招标公告,区块链已存证
存证时间:
存证哈希值:
区块高度:
温馨提示
我要报名